研究显示,骨关节炎(OA)与2型糖尿病(T2DM)之间存在关联。
2025年3月21日Rüdig等在《软骨》杂志上发表“强化维生素K2饮食对糖尿病大鼠和非糖尿病大鼠关节软骨细胞的葡萄糖和炎症刺激的差异反应的影响”。结论:这一观察结果表明,维生素K2的摄取可能对2型糖尿病相关的骨关节炎发挥保护作用,这需要进一步的人体研究证实。
.png)
方法
使用骨关节炎与2型糖尿病大鼠的体外模型收获关节软骨细胞,分类为非糖尿病大鼠或糖尿病大鼠。基于大鼠是否补充维生素K2,分成四组:
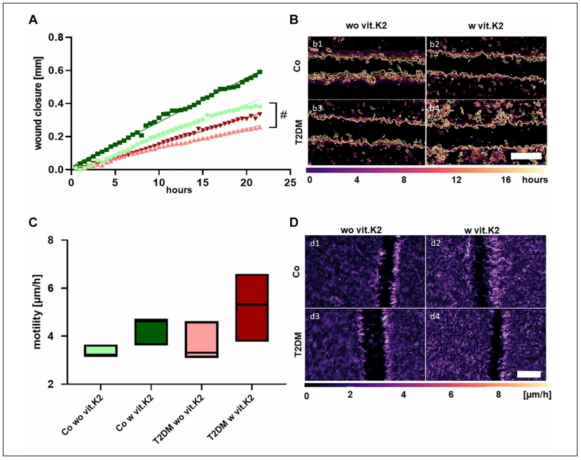
未补充维生素K2对照组(Co wo vit.K2);
补充维生素K2对照组(Co w vit.K2);
未补充维生素K2糖尿病组(T2DM wo vit.K2);
补充维生素K2糖尿病组(T2DM w vit.K2)。
通过将其软骨细胞暴露于肿瘤坏死因子α(TNFα)和C5a来诱导模拟骨关节炎的炎症条件。使用增殖、代谢和伤口愈合测定、免疫标记以及基因内容表达分析来评估软骨细胞反应。
结果
.png)
图1 维生素K2对非糖尿病对照大鼠和糖尿病肥胖大鼠关节软骨细胞增殖率的影响
基于DNA量来表达关节软骨细胞增殖率:喂食维生素K2的非糖尿病对照大鼠(Co w vit.K2)明显高于未喂食维生素K2的非糖尿病对照大鼠(Co wo vit.K2);维生素K2对糖尿病大鼠软骨细胞增殖率无明显影响。p≤0.05;***p≤0.001
.png)
图2 监测软骨细胞单层的伤口闭合速度(A和B)以及整体软骨细胞的运动能力(C和D)
采用软骨细胞迁移与运动来测试伤口愈合能力。20小时后,补充维生素K2两组伤口闭合速度和运动能力都快于未补充维生素K2两组。
.png)
图3:监测软骨细胞中细胞因子信号传递抑制剂的基因表达
补充维生素K2两组细胞因子信号传递抑制剂Socs1和Socs3都低于未补充维生素K2两组。
结论
补充维生素K2可导致软骨细胞的合成代谢作用,保护身体免受抗氧化和炎症反应,从而可能对2型糖尿病相关的骨关节炎产生保护作用。
编译者提示
这项2个月前发表的德国Paracelsus医学院的研究表明,补充维生素K2可能对骨关节炎具有保护作用。这个研究结果增加了维生素K2的健康效应。希望临床医师能够进一步深入研究,来证实这个健康效应。
【文献来源】
Rüdig V, Braun T, Fleischmann N, Reinhardt A, Wehrmann J, Gögele C, Kokozidou M, Werner C, Mrosewski I, Schulze-Tanzil G. Differential Responses of Articular Chondro cytes from Diabetic and Non-Diabetic Rats to Glucose Conditions and Inflammatory Stimuli: Influence of a Vitamin K2 Enriched Diet. Cartilage. 2025 Mar 21:194 76035251317091. doi: 10.1177/19476035251317091.